政策法规

环境工程科技网

____

打造同仁交流平台,探求行业发展真谛

服务热线   ——

0538-8993676

《四川省推进生活垃圾分类工作提质增效三年行动方案(2023—2025年)》
2023年11月07日


四川省住房和城乡建设厅等8部门关于印发四川省推进生活垃圾分类工作提质增效三年行动方案(2023—2025年)的通知

各市(州)人民政府,省政府有关部门,有关单位:

经省政府同意,现将《四川省推进生活垃圾分类工作提质增效三年行动方案(2023—2025年)》印发给你们,请结合实际认真贯彻落实。

四川省住房和城乡建设厅 四川省发展和改革委员会

四川省教育厅 四川省财政厅

四川省生态环境厅 四川省农业农村厅

四川省商务厅 四川省机关事务管理局

2023年10月27日

四川省推进生活垃圾分类工作提质增效三年行动方案(2023—2025年)为深入学习贯彻习近平总书记关于垃圾分类的系列重要论述精神,全面落实全国城市生活垃圾分类工作现场会有关工作部署,进一步推动全省生活垃圾分类工作提质增效,特制定本行动方案。

一、总体要求

坚持以习近平新时代中国特色社会主义思想为指导,全面贯彻习近平总书记关于垃圾分类工作系列重要指示批示精神和来川视察重要指示精神,认真落实省委十二届二次、三次全会决策部署和国家发展改革委等部门关于《环境基础设施建设水平提升行动(2023—2025年)》有关要求,完整、准确、全面贯彻新发展理念,坚定不移走绿色低碳高质量发展新路径,加快完善生活垃圾分类组织动员、投放、收集、运输、处置工作体系,构建全过程分类监管、全社会积极参与的生活垃圾分类治理新格局,推动垃圾分类成为低碳生活新时尚,为推进生态文明建设、提高全社会文明程度贡献力量。

二、工作目标

以实现“提质增效、减污降碳”为目标,落实垃圾分类城市主体责任、推动群众习惯养成,全面提升生活垃圾分类的全链条管理水平,加快形成具有四川特色的生活垃圾分类管理模式,力争达到西部第一,迈进全国第一梯队。

到2023年底,完成3万个生活垃圾分类投放收集点(站)升级改造,推进生活垃圾分类收集、运输和处置体系建设,地级及以上城市生活垃圾分类回收利用率稳定保持在35%以上,资源化利用率达70%,垃圾分类居民小区覆盖率达90%,成都、德阳、广元、内江厨余垃圾分出率达20%,攀枝花、泸州、绵阳、遂宁厨余垃圾分出率达15%,其他地级及以上城市厨余垃圾分出率力争达15%,生活垃圾分类工作成效持续巩固。

到2024年底,完成6万个生活垃圾分类投放收集点(站)升级改造,地级及以上城市生活垃圾分类收集、运输和处置体系进一步完善,基本建立生活垃圾分类收运智慧监管系统,生活垃圾分类回收利用率达37%,厨余垃圾分出率达21%,资源化利用率达72%,垃圾分类居民小区覆盖率达95%,全省生活垃圾分类工作达到西部一流水平。

到2025年底,完成9万个生活垃圾分类投放收集点(站)升级改造,地级及以上城市基本建成生活垃圾分类投放、分类收集、分类运输和分类处置体系,基本实现分类收运智慧监管全覆盖,生活垃圾回收利用率达40%左右,厨余垃圾分出率达23%,资源化利用率达75%,垃圾分类居民小区基本实现全覆盖,在全国范围形成具有四川特色的生活垃圾分类管理模式。

三、主要任务

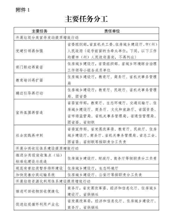
(一)开展垃圾分类宣传发动提质增效行动

1.党建引领再加强。强化党建引领,构建社区、网格、小区党组织引领带动,社区居民委员会、业主委员会、物业服务企业、驻区单位、志愿者队伍等积极配合参与的联动工作格局。积极引导社区党员干部、党员楼栋长、“双报到”党员在生活垃圾分类宣传教育、志愿服务等工作中发挥示范带动作用。

2.部门联动再紧密。在各级生活垃圾分类工作统筹协调机制的统一指挥下,各相关责任部门要步调一致、分工合作、协作推进,坚持上中下游一起抓、前中末端齐发力,加快完善垃圾分类投放、分类收集、分类运输和分类处理系统,扎实开展垃圾分类达标小区、达标单位、达标学校的申报、验收、挂牌评定等工作。

3.教育培训再扩面。持续开展生活垃圾分类达人、垃圾分类宣传教育基地培育创建。充分发挥垃圾分类达人带动作用,对物业服务人员、社区党员、楼栋长、志愿者、社区工作者等进行教育培训,培养一批垃圾分类生力军。常态化开展送教上门,强化居民垃圾分类意识,提高垃圾分类覆盖范围。每季度入户宣传覆盖率不低于25%。

4.桶边引导再行动。以居民小区为重点,组织发动物业服务人员、小区保洁员、退休党员、热心居民、公益志愿者等,推动每个居民小区至少建立1支桶边督导员队伍,在集中投放时段开展桶边投放宣传引导,加快推进居民分类习惯养成。

5.宣传氛围再营造。推动垃圾分类宣传进社区、进家庭、进学校、进企业、进机关、进商场、进宾馆(酒店),结合垃圾分类宣传周、资源回收日、“光盘行动”宣传日等活动,充分运用传统媒体和新媒体加强宣传,扩大影响力。组织开展垃圾分类先进典型评选,强化基层先进经验做法宣传推广,曝光一批不按规定实施垃圾分类的行为。

6.社会实践再冲刺。发挥党政机关等公共机构带头示范作用,继续开展“46城万人志愿者”服务活动,组织党政机关深入所在社区开展包保督导活动。将垃圾分类纳入中小学及幼儿园教育和社会实践内容,每学期至少开展1次教育和社会实践活动。发挥工会、共青团、妇联作用,广泛开展垃圾分类相关社会实践活动,大力倡导绿色生活方式。

(二)开展分类收运体系建设提质增效行动

1.推进分类投放收集点(站)标准化建设与改造。全面排查梳理现有生活垃圾分类投放收集点(站),结合该区域垃圾产量、居民投放习惯等,大力开展分类投放收集点(站)标准化建设与升级改造行动,合理布局建设规格适宜、数量适当的生活垃圾分类收集点、收集站,完善洗手、消毒、除臭等功能,规范分类收集设施标志标识。支持再生资源回收企业参与生活垃圾分类投放收集点(站)标准化建设与升级改造,推进生活垃圾分类收运体系与再生资源回收体系在场地、设施、人员、管理等方面实现融合,总结推广一批“两网融合”案例和经验,到2025年底,完成9万个居民小区生活垃圾分类收集点(站)标准化建设与改造,分类投放设施标准化率达90%以上。

2.规范有害垃圾暂存场所建设。以居民小区、公共机构等为单元,因地制宜设置有害垃圾暂存间,落实“防雨、防渗、防流失”措施,建立收集、暂存和转移台账,用于临时堆存该区域分类投放点收集到的有害垃圾。以县级行政区为单元,结合垃圾分类中转站、焚烧厂等设施场所,统筹规划建设与改造有害垃圾贮存库,用于贮存各暂存间收集到的有害垃圾,并建立贮存和转移台账。

3.加快完善分类运输系统。配备满足分类品种需求、密封性好、标识明显的专用收运车辆,推广使用分区、箱体式等小型分类收集车和“换桶直运”厨余垃圾收集车。科学确定收运时间、路线、频次,做好与前端定时定点投放的接驳,加快淘汰开敞式收运设施,减少运输环节“抛洒滴漏”,推动垃圾分类运输由“粗放式”向“精细化”转变。有序推进环卫车辆电动化改造,力争2025年底前电动环卫车辆占比达到30%左右。

(三)开展垃圾资源化利用体系建设提质增效行动

1.推进可回收物回收便捷化。引导再生资源回收企业建设面向城乡居民,提供可回收物类别、回收价格、回收站点分布等信息,具备在线预约回收、回收数据采集与分析、回收信息追溯、回收积分等功能的数字化回收管理服务平台。引导再生资源回收企业在居民小区、公共场所等投放智能回收设施,探索开展“全品类”回收。鼓励发展社区“跳蚤市场”、二手商品集市,促进居民闲置物品循环消费和利用。

2.促进垃圾循环利用产业化。充分发挥政府引导、市场主导作用,盘活核酸采样亭、闲置门店等政府资产,加快建设标准化回收站(点)。加快成都、德阳、内江废旧物资循环利用体系建设重点城市建设。出台支持再生资源回收行业发展的政策措施,培育一批回收利用骨干企业。到2025年,废钢铁、废铜、废铝、废铅、废锌、废纸、废塑料、废橡胶、废玻璃等9种主要再生资源循环利用量达到2000万吨。

3.提升资源化利用能力。落实国家和省级有关部署,加快生活垃圾焚烧处理设施建设,补齐县级地区焚烧能力短板。积极有序推进既有焚烧设施提标改造,强化设施二次环境污染防治能力建设,逐步提高设施运行水平。因地制宜探索建设一批工艺成熟、运行稳定、排放达标的小型生活垃圾焚烧处理设施。稳妥推进厨余垃圾处理设施建设。规范开展库容已满生活垃圾填埋设施封场治理。改造提升现有填埋设施,防止地下水污染,加强填埋气回收。到2023年底,生活垃圾日清运量超过300吨的地区基本实现原生生活垃圾“零填埋”;到2025年底,力争生活垃圾焚烧处理能力达到6万吨/日。

(四)开展监管能力提质增效行动

1.推进源头减量。在电商、快递、外卖等领域严格落实限制商品过度包装的有关规定。在全省党政机关、事业单位、国有企业限制使用一次性纸杯,加速推动无纸化办公;餐饮、酒店(含星级旅游饭店)等不主动提供一次性消费用品,逐步推广至民宿、农家乐等场所。推动制止“餐饮浪费”,倡导餐饮经营单位“光盘行动”,引导消费者适量消费;推行净菜和洁净农副产品进城,有效减少厨余垃圾。加大“限塑令”执行力度,有序推广塑料替代产品。

2.完善配套政策。优化生活垃圾分类方式,在城市居住地区推行家庭“两桶两袋”分类模式,在农村地区推行“二次四分法”,便于居民理解掌握和实际操作。按照“谁产生、谁付费”和“补偿垃圾收集、运输、处置成本并合理盈利”的原则,加快完善生活垃圾收费制度,科学核定收费标准并有序实施。加快落实非居民厨余垃圾计量收费政策,逐步建立超定额累进加价机制。探索多种类可回收物“均价回收”模式及低值可回收物回收补贴政策,着力提升纺织品、玻璃、塑料等低值可回收物回收利用率,依法落实资源综合利用等相关税收优惠政策。

3.强化执法监督。开展生活垃圾分类专项执法行动,依法处罚一批不按规定实施分类投放、分类运输、分类处理等行为的单位或个人,曝光一批典型案例,引导社会公众自觉履行法定责任和义务。强化生活垃圾分类工作巡查,积极争取人大代表、政协委员参与垃圾分类执法检查和民主监督。探索建立“不分类、不收运,不分类、不处置”机制,倒逼落实分类要求。加强对焚烧飞灰、填埋设施渗滤液处理的全过程监管。

4.推动科技赋能。充分利用物联网、大数据、云计算等信息技术,加快构建全时段、全类别、全覆盖的管理平台,推动垃圾分类“一网统管”。开展环卫装备标准化、智能化改造和提升,加快城市道路清扫机械化、环卫车辆新能源替代,推动环卫行业向科技智慧型转型升级。加大科研力度,在低价值可回收物利用、厨余垃圾资源化产品生产等方面攻关突破。到2025年底,地级及以上城市建成生活垃圾分类智慧监管平台,新增和更新的环卫专用车使用新能源汽车比例不低于50%,道路机械化清扫率达到80%以上(成都平原地级城市达到85%以上)。

四、保障措施

(一)加强组织领导。全省上下要深入贯彻落实习近平总书记关于垃圾分类工作的系列重要论述精神,增强工作的自觉性和坚定性,认清肩负的光荣使命和艰巨任务,协同发力、精准施策、久久为功,以实际行动践行“两个维护”。建立健全省级生活垃圾分类工作协调机制,加强工作统筹协调,做好日常组织协调、监督管理和指导考核等。省直相关部门按照职责分工做好生活垃圾分类相关工作,及时研究解决推进生活垃圾分类工作中遇到的困难和问题。各城市人民政府是生活垃圾分类工作的责任主体和实施主体,要健全工作推进机制,加大要素保障力度,加快建立分类投放、分类收集、分类运输、分类处理的生活垃圾管理系统,实现生活垃圾分类制度全覆盖。

(二)落实要素保障。省级发展改革、住房城乡建设等部门继续在项目和资金上予以支持。自然资源部门要将生活垃圾处理设施用地纳入城市黄线保护范围,在国土空间规划中加以落实。各地要积极对接长江经济带、黄河流域生态环境保护、县级地区生活垃圾焚烧处理设施短板弱项等重大战略和部署,争取国家重点支持;要完善生活垃圾处置价格形成和收费机制,依法将生活垃圾处理费专项用于生活垃圾的收集、运输和处理,提升设施可持续运营能力;要继续加大公共财政投入力度,加快生活垃圾分类投放点(站)升级改造和分类运输、分类处理设施建设,提高资金使用效率;要创新投融资方式,鼓励金融机构积极参与,推动绿色金融债券、政策性银行专项贷款等支持项目建设,探索项目收益权、特许经营权等质押融资担保。

(三)压实监督考核。实行生活垃圾分类工作目标责任制和考核评价制度。将生活垃圾分类工作纳入生态文明建设考核和文明城市、卫生城市、园林城市等创建的评价内容。综合采取专业督导调研、第三方监管、社会监督和群众满意度调查等方式,对生活垃圾分类相关要求落实情况、工作目标任务完成情况、分类体系建设运行情况、资金投入使用情况等开展评估。各城市要建立健全定期巡查、公共监督、进展通报、情况反馈、挂牌督办、考核问责等工作制度,对工作不作为、慢作为、乱作为的地方,按照相关规定严肃处理。

附件:1.主要任务分工

2.相关用语含义

《四川省推进生活垃圾分类工作提质增效三年行动方案(2023—2025年)》《四川省推进生活垃圾分类工作提质增效三年行动方案(2023—2025年)》

附件2相关用语含义

1.厨余垃圾分出率:厨余垃圾分类收集量占生活垃圾清运量的比例。

2.生活垃圾可回收物回收总量:按照生活垃圾分类类别,在一定时间、范围内分类收集到的“可回收物”重量。

3.可回收物回收利用率:用于回收再利用的可回收物总量占生活垃圾可回收物回收总量的比例。

4.“两桶两袋”:“两桶”就是其他垃圾桶和厨余垃圾桶,“两袋”就是指可回收物收纳袋和有害垃圾收纳袋。

5.农村生活垃圾“二次四分法”:农户按照“易腐烂”和“不易腐烂”的标准对生活垃圾进行初次分类,村保洁员通过二次分拣将“不易腐烂”中的可回收物、有害垃圾、其他垃圾细分出来,最终实现垃圾四分类。


投稿邮箱:zghwkjw@163.com      联系电话:0538-8993676
鲁ICP备19065681号-2      技术支持:焦点网络(电话:0538-6632526,8250118)