政策法规

环境工程科技网

____

打造同仁交流平台,探求行业发展真谛

服务热线   ——

0538-8993676

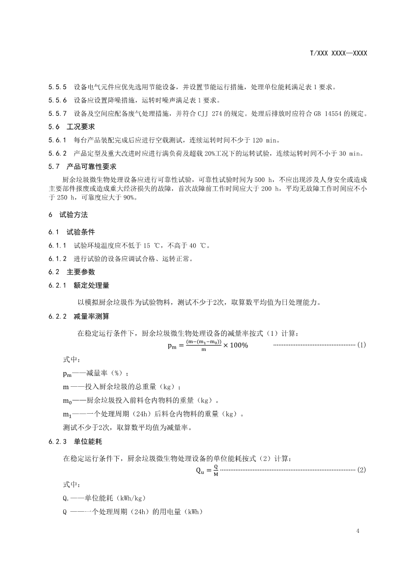
《厨余垃圾微生物处理设备》团体标准公开征求意见
2021年12月31日

来源:北极星固废网   编辑:小夭

12月27日,中国和平利用军工技术协会发布了关于《厨余垃圾微生物处理设备》团体标准公开征求意见的通知。全文如下:


各相关单位:


由中国和平利用军工技术协会组织起草的《厨余垃圾微生物处理设备》团体标准现已完成征求意见稿,根据《中国和平利用军工技术协会团体标准工作管理办法(试行)》有关规定,为保证标准的科学性、严谨性和适用性,现公开征求意见。请将意见填入“意见反馈表”,于2022年1月27日前以邮件形式反馈至联系邮箱,逾期未回复意见的按无异议处理。


联系人:张德保


联系方式:13426326001


邮箱:zdbsky@163.com


中国和平利用军工技术协会


2021年12月27日

《厨余垃圾微生物处理设备》团体标准公开征求意见

《厨余垃圾微生物处理设备》团体标准公开征求意见

《厨余垃圾微生物处理设备》团体标准公开征求意见

《厨余垃圾微生物处理设备》团体标准公开征求意见

《厨余垃圾微生物处理设备》团体标准公开征求意见

《厨余垃圾微生物处理设备》团体标准公开征求意见

《厨余垃圾微生物处理设备》团体标准公开征求意见

《厨余垃圾微生物处理设备》团体标准公开征求意见

《厨余垃圾微生物处理设备》团体标准公开征求意见

《厨余垃圾微生物处理设备》团体标准公开征求意见

《厨余垃圾微生物处理设备》团体标准公开征求意见

《厨余垃圾微生物处理设备》团体标准公开征求意见

《厨余垃圾微生物处理设备》团体标准公开征求意见

《厨余垃圾微生物处理设备》团体标准公开征求意见

《厨余垃圾微生物处理设备》团体标准公开征求意见

《厨余垃圾微生物处理设备》团体标准公开征求意见

《厨余垃圾微生物处理设备》团体标准公开征求意见



投稿邮箱:zghwkjw@163.com      联系电话:0538-8993676
鲁ICP备19065681号-2      技术支持:焦点网络(电话:0538-6632526,8250118)